「第二個檯燈了,東北限電,買個充電的。」這是10月初,某網購平台裏有關充電檯燈的一則留言。
對中國大陸的普通人而言,頻發的暴雨、限電、過早到來的寒潮,讓「氣候變化」、「減碳」、「碳排市場」這些多落在政策和電動汽車宣傳裏的字眼,在最近有了或多或少的實感。雖然工廠被拉閘限電的樊卓仍然不能理解:「用電不就已經是環保了嗎?」
11月25日,獨立研究小組能源和清潔空氣研究中心(CREA)發布報告,指中國6月至9月CO2的排放量,較去年同期下降0.5%——這是自2020年第二個季度,也就是Covid-19經濟復甦之後的首次下降。在2020年第四季度和2021年第一季度,中國碳排放都創下了10年來最大增幅。分析師Lauri Myllyvirta認為,是次下降主要源自房市低迷和各地大範圍限電,不過他也警告表示,若中國因經濟放緩而再次進行基礎設施建設,則可能在2030年達到碳達峰目標前,進一步累積碳排放量。
在剛剛結束的COP26——第26屆聯合國氣候變化大會前夕,中國更新了國家自主貢獻(NDC)的承諾。但經第三方機構CAT(Climate Action Tracker)評估表示,中國的NDC目標嚴重不足,若所有國家都效仿中國做法,則全球在2100年升溫將超過2°C,最高可達3°C。事實上,在氣候危機已通過頻率越來越高的極端天氣顯現的時候,中國在化石燃料及火電廠上的投資卻未減少,減碳在此前也主要體現在關停非國營的小煤礦和已幾乎停產的煤礦中。
即使如此,煤還是不夠用。據一家關注煤炭市場的機構測算,火電動力煤庫存目前嚴重不足,加上入冬供暖需求,12月仍可能有不小的缺口需要補足。去煤在中國為何這麼難?我們試圖用數據和分析,一步步剖開這個問題。
2030年碳高峰,2060年碳中和——中國在2020年做出的減碳承諾中,最重要的一環便是能源、便是減少中國經濟對煤炭的依賴。中國會迅速「去煤」嗎?中國應該怎樣「去煤」?而這些承諾,又會體現在中國對外投資的能源項目上嗎?本文是端傳媒「去煤的未来?」系列報導的第二篇(歡迎閱讀第一篇:《減碳承諾下的兩座煤城:失去煤的冷清無措,燃煤正旺的不見未來》),我們將借助數據和政策分析,環看煤炭對於今天中國能源、經濟、政治和生活的意義。
煤:積重難返
自2006年以來,中國便超越美國成為全球最大的碳排放國。由於巨大的人口基數,中國人均碳排放並非首位,但其在全球碳排的份額卻不斷擴大,2010年還不足20%,2020年已逼近三分之一。

2015年末,聯合國195個成員國在氣候峰會中通過《巴黎協定》,擬共同阻止氣候的進一步暖化。然而5年間,CO2排放持續增長,氣候危機進一步加劇,美國更一度退出《巴黎協定》,將自己定位為「氣候變化領導者」的中國,則被環保團體指出在一帶一路計劃中大量投資燃煤電廠,國內自身縮減碳排進度不佳。
2020年9月,中國國家主席習近平在這一年的聯合國氣候峰會中表示,中國力爭在2030年前達碳排放峰值,2060年前實現碳中和。碳達峰是指CO2排放量達到峰值,而碳中和則指一定時間內CO2排放量和吸收量相抵。歐盟國家在上世紀90年代已實現碳達峰,美國在2007年實現,日本則在2012年,這些國家及地區均擬在2050年實現碳中和——這意味著,中國碳中和完成時間較其他發達國家晚10年,但同時碳達峰到碳中和的過渡期少10-30年不等,留給這個最大碳排放國家的轉型時間非常緊張。
國際上承諾的減碳目標,也反映在中國國內的政策制定中。2021年發布的「十四五」規劃裏,計劃單位GDP二氧化碳排放降低18%,煤炭、石油等化石燃料的消費佔比由2020年底的84.15%,降低至80%,而光伏、風電等非化石能源消費則預計增至20%。10月24日,中國國務院又發布《關於完整準確全面貫徹新發展理念做好碳達峰碳中和工作的意見》,其中提到,擬在2030年碳達峰時,非化石能源消費比重達25%,風電、光伏發電總裝機達12億千瓦以上——是2020年的2倍以上;而到2060年時,實現非化石能源消費比重80%——與目前化石燃料佔比8成的情況,完全調轉。
中國國際低碳經濟研究所執行所長董秀成,此前對媒體分析「十四五」能源目標時表示,雖然其中提到的是化石能源,但控制的重心仍然是煤炭。氣候風險數據提供商 TransitionZero 也提到,若實現不高於1.5度升溫目標,全球必須關閉3000座燃煤電廠,其中一半在中國。
由於自身「多煤、貧油、少氣」的能源儲備結構,一直以來,煤炭都是中國經濟擴張最踏實的支柱。自1985年起,煤炭長達30年以來都佔據中國能源消費的7成左右,之後隨2016年開始的「去產能」政策逐步降低,但目前仍有接近6成能源消費的份額。
煤炭的消費結構中,6成用於火力發電,鋼鐵、化工、建材等工業消耗佔3成。這6成的火電煤,也支撐了中國目前6成、近5萬億千瓦時的電力運作。這些年來,縱然新能源一路推進,尤其是風電和光伏發電佔比不斷擴大,但因經濟發展帶來的總量擴大,使得煤炭的絕對消費值仍在不斷增加。

風電與光伏:發展仍然受制
能源上的減碳,意味著需要不斷擴增可再生能源的發電量。核電因安全問題與鄰避效應空間有限,水電涉及生態評估、移民安置等問題,因此,中國將主要的壓力放在了風電與光伏。2020年,中國安裝了50吉瓦的太陽能發電裝置與70吉瓦的風電裝置,使光伏與風電的總裝機達250吉瓦、280吉瓦,為了實現2030年風光總裝機1200吉瓦的目標,5年內,中國還將擴增一半的風光裝機。
裝機只是能源轉型的第一步,風電和光伏能源更大的困境在於輸送和儲存。
風能和太陽能都非常依賴氣候情況,有較強的波動性和間歇性,因此往往出現整體電力富餘,但用電高峰短缺的情況。山東、青海等光伏發電裝機大省,不少地區出現中午電力充沛但用電高峰的傍晚卻緊張的狀況,導致火電機組中午停機、傍晚滿負荷開動,利用率低,效益虧損,而與此同時,光伏和風電也因低峰時段過渡富足而棄置率高。
青海、甘肅,是中國目前新能源裝機最大的兩個省份,早期就因輸送及儲存的制約,棄風棄光嚴重。輸送儲存的技術開發、設備建設,都意味著巨額的資金投入。目前,緩解風電、光伏輸送難題的主要鑰匙,是特高壓線路。據大數據公司賽迪數據,中國2020年特高壓產業及其上下游共帶動投資規模高達3000億元,2025年碳達峰時,預計將達到5870億元——超過2020年甘肅整個省GDP的6成。
不少學者提出,能源改革裏有一個「不可能三角」,即沒有一種能源可以做到既供應穩定充足、又價格便宜、同時清潔環保。這種選擇的困境,也是中國10月東北等多地限電的原因之一。
諮詢分析公司IHS Markit的分析師Lara Dong就對FT表示,中國必須在對煤炭帶來的環境壓力與能源安全穩定之間取得平衡,二者無法同時實現,因此才被稱為能源困境。
此外,有專家援引英國碳軌跡研究員Mike Berners-Lee在《沒有備用地球》一書中的表述指,全球能源使用量是50年前的3倍,按照這樣的發展速度,即使可以解決太陽能、風能的儲存傳輸問題,300年後,可能需要地球上每寸土地都安裝太陽能板。

天然氣:民用與工業用氣不斷增加,進口依存度高
值得一提的是,在目前能源轉型較好的歐洲,從煤炭到新能源,離不開相對清潔的天然氣作為過渡燃料使用。由於中國天然氣儲量不足、依賴進口,中國電力結構上的轉變幾乎跳過了天然氣的過渡。但與此同時,中國的天然氣消費仍不斷增長,主要源自民用冬季取暖及日常生活。
據中國國家能源局《中國天然氣發展報告》,2020年中國大陸天然氣消費量達3280億立方米,佔一次能源消費總量的8.4%。其中,城鎮燃氣和工業燃料消費佔比基本持平,為37%~ 38%,發電用天然氣為16%,化工佔比9%。
2017年起,為提升空氣質量、降低PM2.5,中國大陸迅速推進「煤改氣」政策,限制民用煤燃燒,替代為天然氣。同年冬天,在政策壓力大、部分管道鋪設工期未完成、天然氣漲價等背景下,河北、山西、山東、河南等地陷入供暖危機。2021年冬季,受寒流突襲,中國東北、山西、內蒙古等多個受侵襲的地區提前供暖,疊加2022年2月將在北京舉辦的冬奧會所需燃氣,2021年年底至2022年年初的天然氣需求,可能會持續高位。
中國目前是僅次於美國、俄羅斯的世界第三大天然氣消費國,2020年消費逾3200億立方米。據《中國散煤治理調研報告(2017)》,中國在2030年的天然氣一次能源消費佔比,可能達到15%。也就是說,接下來的10年裏,中國天然氣的需求可能會增加2倍,至7000億立方米。
由於中國已探明的化石能源中,天然氣僅佔6%,因而自2016年起,天然氣就成為中國淨進口的主要物品之一,2018年,中國更成為世界最大的天然氣進口國。據中國石油經濟技術研究院測算評估,2020年中國天然氣的對外依存度高達43%,而隨著民用「煤改氣」的進一步推進,預計2040年,天然氣依存度將達53%。
不過,進口依存度高的商品極容易受到地緣政治的影響。例如,2020年,由於中澳關係惡化,中國開始大幅減少自澳洲的天然氣進口,轉而增加來自俄羅斯和美國的燃氣。
需要指出的是,縱然天然氣相對煤炭、石油等更潔淨,單位用量燃燒產生的二氧化碳更少——比燃燒石油少30%、比燃煤少45%,但其亦是化石能源,且在提取、生產與運輸過程中也會排放溫室氣體。碳中和能源轉型,必然不能依靠轉換另一種化石燃料燃燒實現。

能源即經濟,經濟攸關生活
能源是發展的動力,動力的轉變也意味著整體經濟結構的調整;若無法迅速轉型,則經濟就會受到衝擊,對於極為看重經濟發展的中國政府而言,轉型陣痛尤為痛苦。
據歐盟有關氣候變革的智庫Ember2021年發表的《全球電力評論》報告,自2015年以來,只有5個G20國家(20大工業成員國)燃煤電量出現增長,中國以5年19%位於增長的第三位。2020年,受2019冠狀病毒的影響,多數國家燃煤發電量出現下降,但中國仍然增長了1.7%。
2020年,疫情肆虐之下,越南等東南亞國家的製造業訂單回流中國。為了緩解疫情帶來的經濟衝擊,多地地方政府在1-5月重啟火力發電,推進48吉瓦的煤電項目,超過2019年全年的裝機量。後雖緊急煞車,但2020年全年仍新投產了38.4吉瓦的燃煤電廠,居於全球之最,而在二、三位的印度、日本,則僅新投產了2吉瓦。

2021年10月,全國範圍的限電引起公眾對能源的不安,能源大省山西遭遇的特大暴雨,加劇了煤炭的緊缺。10月末,中國北方又過早進入寒冬,不少地區提前供暖。在經歷限電之後,中國放開了煤炭生產的限制,並同時加大自哈薩克斯坦、南非、莫桑比克進口煤炭。
從9月末至10月的限電,尤其東北三省民用電的限制,使得很多民眾對於「減碳」終於有了實體的感知。
9月26日,黑龍江大慶的梓御一早就發現停電了,沒有任何通知,電梯動不了,路燈關了近一半,甚至手機信號都因停電影響附近網絡訊號基站運作而變得斷斷續續。與此同時,停電後,小區水壓泵無法使用,高層用水成了問題。這樣時停時有的情況持續了兩三天,人們漸漸學會了提前備好飲用水,和準備充電燈泡、充電用具。
在浙江合夥經營著一家日化廠的樊卓,9月28日收到有關部門通知,要求工廠在29、30日裏選一天不生產,於是工廠只好提前放國慶假。10月上旬,限電變得更加頻繁,樊卓的工廠被要求週二、週三、週四限電。
據樊卓介紹,限電影響了整個產業鏈條的時間與成本,上游化工原料價格飛漲,曾7、8塊一公斤的甘油,限電後翻倍到16塊,且包材很慢,相應的,價格雖不會立刻傳導至下游,但給下游客戶的交貨時間也會順延。
9月底至10月的限電,也更大範圍影響到了Apple、Telsa、Intel等國際廠商的供應鏈,行業運轉速度均被放緩。
作為「世界工廠」,全球都依賴著中國廉價電力及成本所製造的商品,金屬、石油提煉、鋁、甚至太陽能電池板,這些高耗能產品為全球供應鏈提供著廉價的成本基礎,架構起中國經濟基層的生產鏈條,同時也是最大的碳排放部門。

Bloomberg根據芬蘭的環境研究項目組CRE在2021年發布的一項研究,製作了一個互動頁面,其中提到,數十家大型中國國有企業,主要集中在電力、鋼鐵、水泥、煉油等高耗能產業,佔據了中國乃至世界主要的碳排放份額。例如,國企中國石油的碳排放量甚至超過加拿大,而中國建材的碳排放則相當於法國。2019年,中國產生的超過130億噸二氧化碳,其中就有40億噸來自建築材料鋼鐵、水泥等的生產。

國際環保NGO綠色和平東亞分部項目副總監張凱也對端傳媒表示,不同產業的能源轉型裏,工業轉型困難程度最大,例如鋼鐵生產的高爐加熱和生產過程中的脫碳所需要的高溫和還原劑,未來可能會使用氫氣進行替代,但都依賴技術進步和成本投入。
《清華大學氣候變化與可持續發展研究院》2020年末發布的《中國長期低碳發展戰略與轉型路徑研究》綜合報告中也提出,中國的製造業處於國際產業鏈的中低端,因此,產品能耗過高,急需產業升級。

產業升級、動力轉變,都意味著更多經濟成本的投入。清華大學氣候變化與可持續發展研究院的估算顯示,若依照1.5°C的全球氣溫升溫上限計算,2050年的GDP損失可能接近4%。不過與此同時,PM2.5濃度會下降,環境質量也會大幅度提高。
與此同時,據興業銀行經濟學家魯政委分析,單位GDP能耗增速與第三產業GDP佔比呈負相關。也就是說,產業結構轉型也意味著,服務業可能在中國整體經濟結構中佔比增加。
此外,中國經多年試點終於於7月16日啟動碳排放權交易市場,由生態環境部監管,交易則由上海環境能源交易所完成。碳交易市場即政府為每個企業發放的碳排放配額,可以用於在碳市場中進行買賣。不過,目前中國的碳交易市場僅適用於電力公司,包括2200餘家企業,大部分為國有,這些企業每年在中國總體碳排放中佔40%以上。
金融分析集團TransitionZero指出,中國政府對這些電力公司分配的額度過多,以至於需要購買的數量很少。同時,中國的碳排放交易市場設定的是每單位發電量的碳排放限額,而非整體碳排放上限,這樣的標準較目前已成熟的歐洲碳市場要寬鬆很多。

威權環保主義
中國前國務院研究室副主任江小涓在《高層到底怎麼決策?》一文中以環保政策舉例表示,高層的意願意志起了決定性作用。
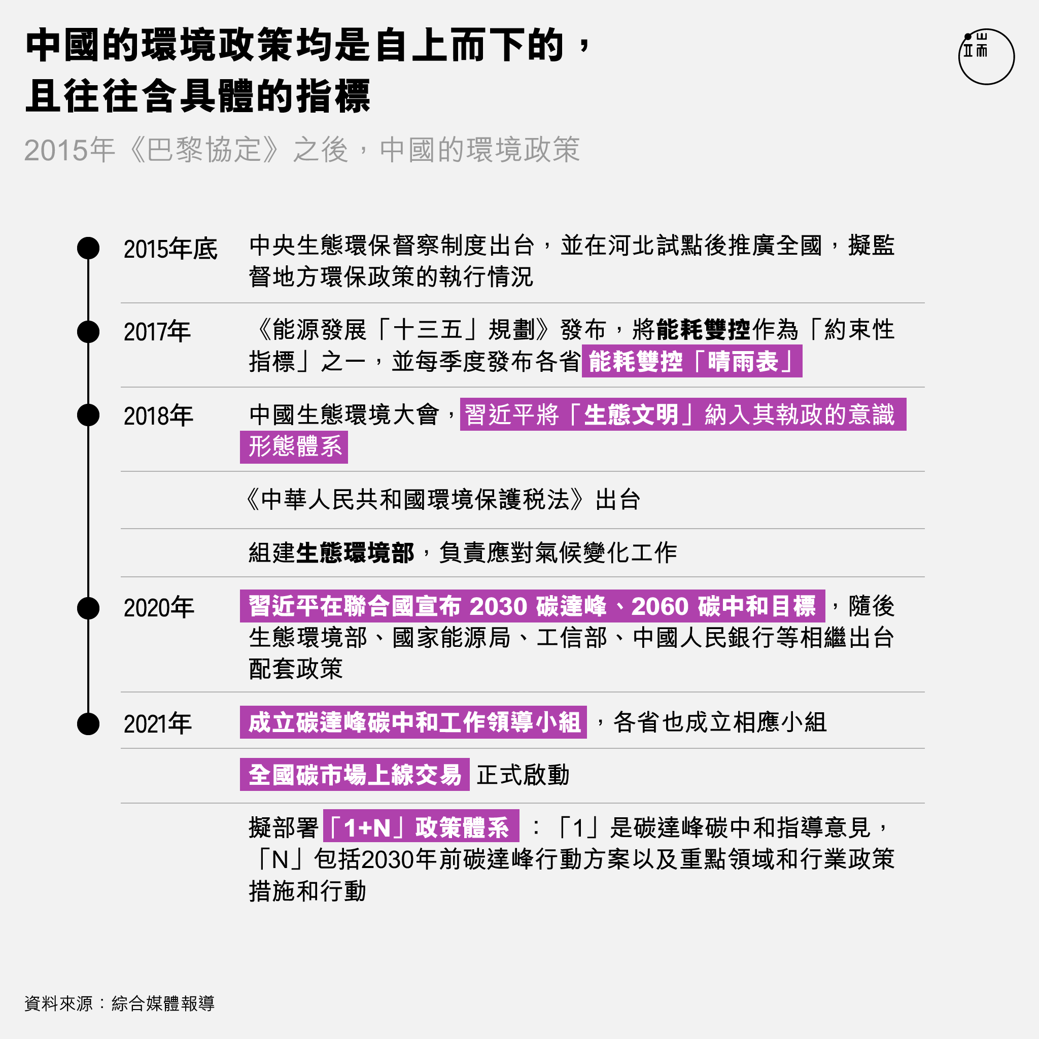
威權體制之下,中國各級政府均是向上問責制,即下級主要完成上級分配的任務,任務往往通過「五年計劃」等重大規劃傳達,這些任務也往往有具體的指標及表現衡量標準,經濟如此,環境也不例外。權力核心的重視程度、力度,決定著政策實施的嚴格情況,而公眾對於政策制定、實施參與程度都很有限。
2012年,習近平上台之初的中共十八大中,其就將「生態文明建設」寫入黨章。2018年,習近平出席第八屆中國生態環境大會。在會議中,國務院副總理韓正提及「習近平生態文明思想」。「生態文明」也成為習主要的意識形態體系之一,2021年7月,生態環境部甚至在北京成立「習近平生態文明思想研究中心」。
2016年,環境保護部(現已改組為生態環境部)還宣布建成中國國家生態大數據平台,擬整合過去不完整、不準確、多數據源的數據情況,對相關數據進行統一管理和監控。但目前,相關數據的公開程度,仍然受到批評。
2015年末,中國成立中央生態環保督察制度,並在河北省推廣試點,後歷時兩年分4輪在全國推廣,部分省還設立了專項警察。2021年2月,中央生態環保督察組甚至公開批評國家能源局,指能源局佈局不合理,未能限制煤電項目的擴張,「該建的沒建、不該建的建了」——此前從未有中央級別的機構因能源發展受到批評。
截至2021年8月,共6000餘名中國官員因環境及能源事件被問責,其中省部級官員有20位。

不過,嚴格的懲戒未必意味著最好的效果,畢竟衡量地方政府工作最重要的數字仍然是GDP,而減碳指標往往並不如GDP這樣單一可見。因此,大多數情況下,地方政府會在減碳達標和實現經濟增長中來回拉鋸,並依賴運動式治理。
例如,2017年起為降低PM2.5而主要在北京、河北、山西等地實施的三年「藍天保衛戰」計劃。政府通過運動式治理——關停工廠、即使是三四線城市仍然限制單雙號車流、以及粗暴的供暖「煤改氣」,快速達到了目標,但2017年末的「煤改氣」,也讓不少北方農村,甚至部分學校,經歷了人為最冷的寒冬。
在中國提出「3060」雙碳目標之後,地方政府為達到氣候治理上的績效,也開始粗暴關停部分廠商或生產線,以及如2021年9月底發生的無預警拉閘限電的情況。
事實上,根據國際環保組織綠色和平的統計數據,2020年中國全國人大批准了6.35萬億的財政刺激計劃,以應對Covid-19疫情帶來的經濟衝擊,然而各地地方政府新增的地方債中,卻很少投向綠色經濟。不僅如此,2020年地方政府還放開了燃煤電廠的批准許可,使得大量額外的煤電裝機落地。
同時,柏林自由大學中國研究所及復旦社會科學研究所的學者,在其相關研究中指出,隨著上級動員式環保命令的增多,地方官僚可能也面對「過度動員」的問題,這些地方幹部可能無法像此前一樣積極開展之後的環保運動。
也有學者則提出不同的看法。清華大學的學者在2021年發表的研究中表示,環境質量、氣候變化正成為一種全球公共產品,中國政府也正在其中尋求繼經濟合法性之後新的執政合法性。他們提到三個原因:一是Covid-19大流行期間,中國疫情治理的成果被納入了意識形態宣傳中;二是,疫情期間全球經濟都面對強烈不確定性,經濟合法性可能難以為繼;三是千禧一代及Z世代等新生代的崛起,他們有著較強的氣候和環境保護意識,可能成為支持新合法性的主要來源。

除此之外,習近平上台後,非政府合作組織(NGO)的生存空間便愈漸狹窄。2017年,中國頒布《境外非政府組織法》,NGO的註冊及審查愈發嚴格。然而縱觀全球其他國家及地區,環保NGO在平衡各方權益、監管超排企業、維護個體在能源轉型中的聲援等中,均有著不可或缺的作用。
於是,環保NGO在中國國內也呈現兩種狀態,一種與政府或政府支持的研究機構合作,另一種則在被打壓、噤聲。

全球氣候領導者,問號
2016年,中美氣候合作的研究專員易塵(化名)在摩洛哥參加全球氣候變化大會(COP),期間恰好美國前總統特朗普宣布當選,同期參會的美國人都因此難過失望,甚至握著她的手說,「未來就靠中國了,我們已經徹底退出氣候舞台了。」「當時很多美國人這樣想。」易塵回憶。
與此同時,也有不少人擔心強硬作風的中國模式的輸出,憂慮這可能摧毀全球民主進程。9月,美國氣候特使John Kerry在訪華以圖氣候領域合作時,中方未派出一直在氣候領域談判的解振華,反而將新疆、台灣等問題推上了談判桌,談判不歡而散。縱然在COP26中,中美兩國在會議鄰近尾聲時發布聯合聲明,似乎暫時擱置了彼此地緣政治的衝突,但不久便又在媒體中打起口水戰。
「威權與民主,哪個更有利於環境政策實施,這件事一直是環保研究圈裏大家在辯論的問題,」易塵表示,中國環保政策的實施,從表象上看的確相對高效,但也有研究提及,這樣的高效或許與強制作派關係不大,更重要的是中國喜歡採用試點的環境政策,這種先試點,再摸索經驗推廣的模式,與威權政體關係不大,反而或許是可以參考的模式。
除此之外,缺乏問責機制、民間聲音難以回饋的威權環保主義,是否可以實現減碳目標及其可持續性如何,也是必須要回答的問題。
2021年9月下旬,中國宣布停止新建境外煤電項目。在此之前,韓國4月宣布停止國家支持的海外煤電投資,日本緊隨其後,中、日、韓三國公共資金佔全球海外煤電投資的95%以上。只是,中國僅宣布不再新建,並未提及在建、擴建的項目。如同中國國內減碳措施未有總碳排放量目標、不再新建、擴建煤電廠一樣,這些去煤的承諾將何時實現、如何實現,成為一個問號。
文中梓御、樊卓為化名。
端傳媒實習記者朱曉盈、馬達、卓琳對本文亦有重要貢獻
端傳媒「去煤的未來?」系列報導與環境與氣候報導媒體機構Earth Journalism Network(EJN)合作,是EJN關於亞洲化石能源投資的跨境合作報導「Available but not Needed」的一部分。
作为我们在这片土地上的实际生活的人来说,这几年环境确实进步很多,市民素质观念,以及政府的推动,我们作为普通的人承担着所有的痛苦(断电,限电,电价上涨等等),但是真的是在进步,就针对这个问题来说;端的文章搞不清楚是就事情谈事情解决问题,还是把所有的问题放到一起去说,一起去说,永远都说不清楚。
环保和民主威权的问题,我觉得完全是伪问题……欧盟作为绿色政治的急先锋不就又民主又环保?美国的问题则是政治上的分裂——民主党政权比习近平在环保上积极多了,但是共和党却彻底反对环保
不错的文章,感谢端。希望端能再出一篇文章讨论一下中国民间舆论、特别是小粉红的环境立场?这大概是少数粉红们的观点和习近平的路线完全背道而驰的领域。
捉个虫:“曾7、8块一公斤的甘油,限电后翻倍到16快”,应为16块
宁要民主的污染,不要威权的环保
@楊文理 中國的可再生能源發電和水電最大的問題在於高壓傳輸網絡不足,看上去裝機容量大,發電量高,實際上大量棄電,實際上消費的很多還是火電。
動力高不高還是看中央自己訂的指標,前幾年搞煤改氣搞到凍死人一樣照推下去。中央真想減碳,下面的官僚會替中央把鍋背上。
看着像是在拿着放大镜挑刺,五年1%的增长对于大陆这样gdp5%以上的高增长经济体来说并不算。新能源发展进度缓慢这一点可以对比台湾,台湾的离岸风电场20-21两年计划装机两百多台结果直到现在一台都没有入网发电实际运营的依然只有19年的21台示范用离岸风电发电机,谁有在实际做出努力一目了然。
@kes
盐碱地上污染到极致的各种花色甚至可以产生一种诡谲的美感,往好里想其实大部分生态环境的破坏都是可逆的,但像是爱斯基摩人那种建立在冰川冻土上的口述文明,1-2度的变化就足以变成绝唱
Bloomberg的页面做的既赏心悦目又能简化问题,减碳既然主要减到电老虎油老虎和其他央企身上,那就不必抱任何期望了,在中国真不知道是谁管谁呢,就算包子帝自己放过话最多也就姑且听其言观其行吧,希望气候环境这种人类世界的公共财不会被党国当成筹码来玩
據中國石油經濟技術研究院測算評估
“测算”链接有误
感謝讀者,已修改
在大陸旅行時,見山河污染嚴重,心痛無比。
既然产能全球化了,我觉得解决发展中国家的环境问题也应该是发达国家乃至全球共同努力的目标。
@第十一个观察者
1 此問題根本不值得討論。每個時代有每個時代文明之主流,一個國家錯過就是錯過,要想重複歷史,幾乎即等於開倒車。否則西方國家有過販奴歷史,中國人是否覺得虧就需要再販運一遍。
2 姑且不論該權利是否合所有人之意。如果有人覺得環保影響其權利,則需保障的是其有辦法表達或是反抗之權利,無論是司法覆核也好上街游行也好。若果因爲環保最大,而覺得反對者是搞事,進而打壓其反對之權利,這才是最大的問題。
最后为了实现主席的碳目标,不是限制国有企业的排放量,只会关停小企业,以及在10月份零下的东北限制居民用电
@第十一個觀察者
个人权利這個詞實在太空泛,特別是在微博討論的語境。有些人覺得天天把空調開到18度是個人權利,有些人覺得開v8肌肉車也是他們的權利(這種人中美都有)。究竟哪些個人權利應該讓步,哪些個人權利不容置疑是一個問題。
@第十一個觀察者
1.西方如果要“清算”排放问题,是不是应该从工业革命开始计算?否则中国就“亏了”
即使是按照歷史排放量,中國的碳排放依舊是全球第二僅此於美國,也超過英國德國和日本的總和。
https://e-info.org.tw/node/232457
@第十一个观察者
1.西方如果要“清算”排放问题,是不是应该从工业革命开始计算?否则中国就“亏了”
中國2006年開始碳排放就是世界第一了,近幾年的值更是其他國家總和,更何況中國碳達峰時間已經比其他國家晚了10年。是否從工業革命開始計算,這個問題我想不應該問公眾,可能應該問如果這樣的話,全人類將面對怎樣的氣候情況,那些最先受到衝擊的國家/地區、那些受極端天氣影響的人,中國負責嗎?
2.如果环保影响生活和个人权利,那么环保应该被后置
這是一個太過於簡單的結論。想要下結論前要看一步步怎麼推過去的,中間還有的問題是,環保如何影響到了生活和個人權利?有沒有中間辦法?如何協調不同利益?民間的聲音是否可以發出去?
環保和經濟並非一個二選一的選擇題,短期或許有影響,但也完全可以做的更好,但問題是,煤改氣、拉閘限電,這些影響到民間生活的政策,民眾有一個出口可以問、可以說、可以去談判商討嗎?
微博上看到过两种观点
1.西方如果要“清算”排放问题,是不是应该从工业革命开始计算?否则中国就“亏了”
2.如果环保影响生活和个人权利,那么环保应该被后置
不知道各位如何看待这两个问题,因为对我来说这两个问题具有部分合理性(特别是自由主义对第二条的影响),所以难以很好的评价。
全球化的後果就是將污染轉嫁,把重金屬、垃圾、化學品、碳排放從使用者轉到生產者之中。若繼續有深入報導,希望能探討中國能源消耗中有多少是用於出口、有多少是浪費、有多少是過度生產。
中國,全球最大污染國